窗外梧桐叶飘落的季节,我收到一位朋友发来的消息:“听说小升初政策又要变了?”这句话像投入平静湖面的石子,在我心里荡开层层涟漪。作为经历过孩子升学之路的家长,我太理解这种心情——政策的风吹草动,总能牵动无数家庭的神经。
1.1 政策风向标:改革核心要点速览
2025年小升初改革的核心,可以用“均衡”与“多元”两个词来概括。教育部门正试图打破单一分数评价的桎梏,让每个孩子都能找到适合自己的成长路径。
综合素质评价将正式纳入招生体系,这不仅仅是纸面上的变化。我认识的一位初中老师告诉我,他们学校已经在试点“成长档案”记录方式,除了学业成绩,学生的社会实践、艺术素养、体育锻炼等都将成为评价维度。这种转变让人想起芬兰的教育模式——不再用一把尺子衡量所有孩子。
学区划分将更加科学化,这是另一个值得关注的亮点。传统的“一刀切”划分方式正在被更精细的网格化管理取代,充分考虑人口分布、交通便利和学校承载能力。有位教育系统的朋友打了个比方:“就像城市规划师在绘制一张更合理的生活地图。”
民办学校招生也将迎来规范调整。摇号比例可能提升,面谈环节更加透明,那些曾经让人眼花缭乱的“掐尖”招生方式将逐步退出舞台。
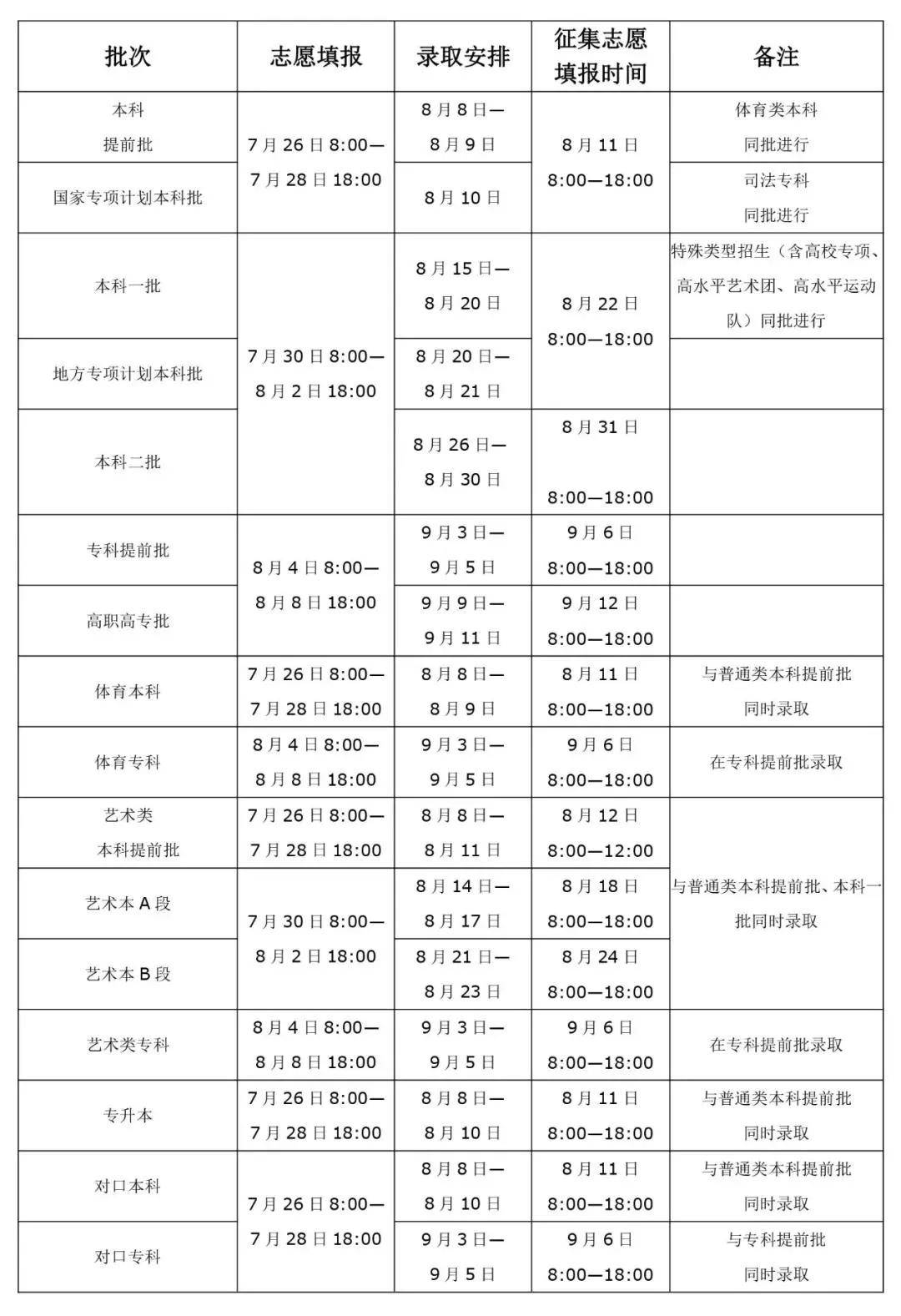
1.2 时间罗盘:关键时间节点与实施路径
改革不是一夜之间的突变,而是一个循序渐进的过程。如果你现在开始关注,时间上完全来得及。
今年年底前,各地将陆续发布实施细则。这个阶段就像播种前的准备工作,家长可以多参加学校的政策宣讲会,关注教育局官网的更新。我记得去年这个时候,很多家长还处于观望状态,等到政策明朗时才发现准备时间所剩无几。
明年春季是个重要节点,学区划分方案会初步公示。这时你需要像侦探一样仔细研究地图,了解自己所在的片区可能对应哪些学校。有经验的家长通常会准备几个备选方案,毕竟政策微调是常有的事。
明年9月入学季,新政策将全面落地。这个时间线给了大家足够的缓冲期,但也提醒我们:教育规划需要前瞻性。就像下棋,看得远的人往往能把握先机。
1.3 改革地图:各地政策差异与特色
中国这么大,教育改革自然不可能齐步走。每个城市都在探索适合本地实际的政策路径,这让我想起各地的菜系——同样的食材,不同的烹饪方法。
北京更强调资源均衡,集团化办学成为特色。海淀、西城的教育集团不断扩容,优质教育资源像涟漪一样扩散。有个有趣的现象:一些传统意义上的“普通”学校,加入教育集团后短短两年就焕发了新生机。
上海在综合素质评价方面走在前列。他们的学生成长记录系统已经运行多年,评价指标细致到让人惊叹。一位上海家长告诉我,孩子的社区服务时长、体育活动参与情况都成了“硬指标”。
广州、深圳则体现出更大的灵活性。民办教育发达是珠三角地区的特色,这些学校在课程创新方面有更多探索空间。我接触过几位广东的家长,他们考虑的不是“能不能进好学校”,而是“哪种学校更适合孩子”。
新一线城市如杭州、成都也在快速跟进。这些城市的好处是既能吸收先进经验,又能避免一些大城市的教育焦虑。有个成都的家长群经常分享各种信息,那里的氛围明显轻松许多。
站在2024年的门槛上回望,小升初改革这幅新版图正在我们眼前徐徐展开。它不再是遥远的口号,而是即将到来的现实。每个家庭都需要成为自己教育航程的舵手,在这片新海域中寻找最适合的航线。
记得有位资深教育工作者说过:“最好的政策,是能让每个孩子发光的政策。”这句话我一直记在心里。改革的本质不是制造新的焦虑,而是创造更多可能性。当我们放下对“唯一正确答案”的执念,也许能发现教育更丰富的面貌。
站在教育改革的山脚下向上望,那些密密麻麻的政策条文就像登山路线图上的等高线。记得去年陪朋友去教育局咨询时,工作人员拿出一本厚厚的实施细则,朋友苦笑说:“这比登山指南还难懂。”其实拨开专业术语的迷雾,改革的脉络比我们想象的要清晰。
2.1 招生录取:名额分配与录取方式变革
名额分配正在经历一场静悄悄的革命。以前那种“成绩决定一切”的模式,正在被更立体的评价体系取代。我邻居家的孩子去年入学时,就受益于这种变化——虽然笔试成绩不是最拔尖的,但因为科技创新方面的特长,最终进入了心仪的科技特色学校。
具体来说,优质高中的初中部将拿出更多名额分配到普通小学。这个比例在某些试点地区已经达到60%。这意味着在普通小学就读的孩子,同样有机会进入传统意义上的“名校”。有位校长打了个形象的比方:“就像给每个孩子发了张新的入场券,不再只看你从哪个入口进来。”
录取方式最大的变化是“多元录取”成为主流。除了常规的学区对口入学,特长生、政策保障生等渠道会更加规范。面谈环节不再流于形式,而是真正关注孩子的综合素质。某重点初中在试点中设计了一套情景测试,观察学生在团队合作中表现出的沟通能力和同理心。
民办学校的摇号比例预计将提升至70%以上。这个数字背后是教育公平理念的深化。曾经让家长疲于奔命的“密考”将逐步退出历史舞台,那些凌晨排队报名的场景或许会成为历史记忆。
2.2 考试评价:综合素质评价的新标准
综合素质评价不是简单地在成绩单上增加几个栏目。它试图描绘的是一幅更完整的成长画像。我认识的一位班主任说,她现在花在写学生评语上的时间比以前多了一倍,因为需要观察和记录的点更加立体。
学业水平评价依然重要,但权重在调整。语文、数学等核心科目的基础地位不会动摇,但考察方式会更注重应用能力。比如数学考试会增加更多解决实际问题的题目,语文则强化阅读理解和表达能力。这种转变让我想起芬兰的考试设计——知识不是用来背诵的,而是用来解决问题的。
艺术素养和体育锻炼成为硬指标。这不是说要每个孩子都成为艺术家或运动员,而是强调全面发展的重要性。某试点学校要求每个学生必须掌握一门乐器、参与一个体育社团,这些经历都会记入成长档案。有趣的是,他们发现参与艺术活动的学生,在其他学科上也表现出更强的专注力。
社会实践和志愿服务首次纳入评价体系。初中生需要完成一定时长的社区服务,这个要求看似简单,实则意味深长。有位教育专家说:“我们希望培养的不是只会考试的学生,而是关心社会、有责任感的公民。”
2.3 学区划分:重新定义入学边界
学区划分这件事,以前总让人联想到“一街之隔,天壤之别”。现在的改革方向是让边界变得更加人性化。我同事最近就经历了一次学区调整,原本以为会被划出心仪学校的范围,结果因为新的“多校划片”政策,反而有了更多选择。
“多校划片”正在取代传统的单一学区制。一个小区可能对应多所初中,家长可以根据孩子的特点和发展需求填报志愿。这种模式在北京部分区域试点后,学区房热度明显降温。有家长开玩笑说:“现在选学区就像选餐厅,不用再盯着米其林三星,特色小店也可能带来惊喜。”
划分标准更加科学透明。教育部门会综合考虑人口密度、交通便利度、学校承载能力等多个维度。某市在划分学区时甚至引入了大数据分析,确保每个学区的生源结构更加均衡。这种做法让教育资源分配像精密的城市规划,不再是简单的“画圈游戏”。
过渡期安排体现政策温度。对于学区调整带来的影响,各地都设置了缓冲期。通常会有1-2年的过渡政策,让家长有足够时间调整规划。这种设计很有人情味,毕竟教育政策关乎每个家庭的重大决策。

站在政策解读的半山腰回望,我们发现改革的细节处处体现着“因材施教”的古老智慧。它不再是冷冰冰的条文,而是充满温度的教育实践。就像一位资深教育者说的:“好的政策应该像春雨,润物细无声地滋养每棵幼苗的成长。”
每个家庭都需要成为政策的解读者,而不是被动的接受者。当我们真正理解这些变化背后的教育理念,就能更好地陪伴孩子走过这段重要的成长旅程。
推开房产中介的玻璃门,那些曾经挂满墙面的“学区房”金字招牌正在悄然褪色。我上个月陪朋友看房时,中介经理递来的资料里多了“教育配套分析”这一栏,他说:“现在家长问的不再只是‘属于哪个名校’,而是‘适合什么样的孩子’。”这种转变就像雾中行车,虽然视线模糊,但方向却更加清晰了。
3.1 学区房价值:从"必争之地"到"理性选择"
曾经炙手可热的学区房正在经历价值重估。那个“买到就是赚到”的时代正在落幕,取而代之的是更加理性的购房逻辑。我认识的一位房产评估师最近调整了他的估值模型,教育资源的权重下降了15%,他说:“就像给房子卸下了过重的行囊,让它回归居住的本质。”
多校划片政策让学区房的确定性大打折扣。一套房子不再只对应一所学校,而是可能匹配三到四所不同层次的初中。这种变化让家长们在购房时不得不考虑更多可能性。有位购房者打了个生动的比方:“以前是买指定座位的演唱会门票,现在买的是音乐节通票——虽然不确定能看到哪个舞台的表演,但选择范围更广了。”
学区房溢价正在理性回归。某些传统名校周边的房价涨幅明显放缓,部分区域甚至出现小幅回调。这种调整不是价值的消失,而是价值的重新分配。就像潮水退去后,我们才能看清哪些是真正的珍珠,哪些只是浮华的贝壳。
长期持有价值需要重新评估。随着教师轮岗制的推进和教育均衡化的深化,学校之间的差距正在逐步缩小。那些曾经因为某位名师而身价倍增的房源,现在更需要考虑整体教育生态的稳定性。这个转变让我想起股票投资——短期炒作让位于长期价值投资。
3.2 购房指南:新时代学区房选购策略
选择学区房的目光应该放得更长远。不仅要看当前的学校分布,更要关注区域的教育发展规划。我朋友去年购房时,特意研究了区教育局发布的五年规划,最终选择了一个正在建设新校区的板块。事实证明这个决定很明智——新学校投入使用后,周边配套快速完善。
“教育集群”概念值得关注。与其孤注一掷地赌在某所名校上,不如选择教育资源丰富的区域。这些区域通常有多所不同特色的学校,能提供更多元的选择。某位资深房产顾问建议:“就像投资要分散风险,选学区也要准备多个备选方案。”
居住品质与教育资源的平衡变得更重要。通风采光、社区环境、生活便利度这些传统购房要素重新获得重视。有家长发现,住在舒适环境里的孩子,学习状态反而更好。这个发现很启发人——好的教育不仅发生在教室里,更发生在每天的日常生活中。
学区政策变动风险必须纳入考量。聪明的购房者开始关注政策缓冲期和过渡方案,就像天气预报说要下雨,提前准备好雨具总是明智的。某购房合同里甚至增加了“学区变动特别条款”,这种未雨绸缪的做法值得借鉴。
3.3 区域热点:哪些学区仍具投资价值
教育资源持续投入的区域依然值得关注。那些正在建设新学校、引进优质教育集团的板块,往往蕴含着新的机会。我注意到某个新兴板块,因为引进了知名教育品牌,周边房价在理性范围内稳步上涨。这种增长基于实实在在的投入,而不是虚无的炒作。
特色教育突出的学区保持独特吸引力。当标准化教育成为主流,那些在艺术、体育、科技等方面有特色的学校反而显得珍贵。就像在连锁餐厅遍布的时代,那些坚守本味的老字号依然门庭若市。有家长说:“我希望孩子找到真正适合自己的舞台,而不是挤进最热闹的那个。”
教师轮岗制下的“潜力学区”正在浮现。一些原本默默无闻的学校,因为优秀教师的流入开始崭露头角。这种变化很像星探发掘新星——需要独到的眼光和足够的耐心。某位教育观察者说:“现在要找的不是已经成名的明星学校,而是那些正在上升的新星。”
交通便利的综合型社区显现新优势。随着教育资源的均衡化,那些地铁沿线、配套完善的大型社区受到青睐。家长们发现,与其花高价挤在老旧学区,不如选择居住体验更好、教育资源也不差的新社区。这种选择体现着生活智慧的升级。
站在房产与教育的十字路口,我们需要用新的眼光审视手中的地图。那个非黑即白的学区时代正在远去,取而代之的是更加丰富多彩的教育图景。就像一位教育学家说的:“最好的学区不是让房子更值钱的那个,而是让孩子成长得更好的那个。”
每个家庭都在绘制属于自己的教育地图,在这张地图上,房子的坐标不再只是地理位置,更是适合孩子成长的教育生态位。
站在教育改革的路口,很多家长都在问同一个问题:我们该往哪个方向走?前几天在小区遇到邻居李姐,她手里拿着厚厚一叠补习班宣传单,满脸困惑地说:“以前知道要报奥数、学英语,现在改革了,反而不知道该给孩子准备什么了。”这种迷茫很真实,也很普遍。其实,当规则改变时,我们需要的不是更用力地奔跑,而是重新校准方向。
4.1 学业规划:重新定义"赢在起跑线"
“赢在起跑线”正在被赋予全新的含义。不再是比别人更早学会解方程、背单词,而是培养持续学习的能力和兴趣。我认识的一位资深教师打了个比方:“以前的教育像短跑,大家挤在同一条跑道上;现在的教育更像定向越野,每个孩子都需要找到适合自己的路线。”
学科基础依然重要,但学习方式需要革新。死记硬背的知识在综合素质评价中价值有限,真正重要的是知识的运用能力。有位家长分享说,她不再要求孩子刷题,而是鼓励他把数学知识用到家庭旅行预算规划中。这种转变很微妙——从“学会答题”到“学会解决问题”。

个性化学习路径成为新趋势。每个孩子的天赋和兴趣不同,统一的教学进度正在被打破。我侄子的学校最近推出了“学习护照”制度,学生可以根据自己的节奏选择学习模块。这种设计很人性化,就像自助餐,每个人都能找到适合自己的营养搭配。
阅读能力和信息素养变得前所未有的重要。在信息爆炸的时代,筛选、理解、运用信息的能力比记住信息更重要。有位教育专家说:“未来的文盲不是不识字的人,而是不会学习的人。”这句话点醒了很多人——我们培养的不是移动硬盘,而是会思考的处理器。
4.2 能力培养:综合素质提升路径
综合素质不是 checklist,而是成长的自然呈现。很多家长急着给孩子报名各种兴趣班,试图填满综合素质评价的每一个格子。这种做法可能适得其反。我见过一个孩子同时学钢琴、围棋、编程、演讲,最后对什么都提不起兴趣。真正的能力培养需要时间和空间,就像种树,不能靠拔苗助长。
批判性思维和解决问题能力是核心竞争力。当知识获取变得容易,思考的质量就成为分水岭。有位老师设计了“每周一辩”活动,让学生就社会热点展开讨论。这种训练很宝贵,它教会孩子的不是标准答案,而是寻找答案的方法。
社交协作能力在集体评价中分量很重。新的招生方式更注重学生在团队中的表现。我朋友的孩子所在班级推行项目制学习,六人一组完成研究课题。开始时孩子们经常争执,后来慢慢学会了倾听和协作。这个过程本身就很教育——学会与不同的人合作,是人生的重要课题。
情绪管理和抗挫折能力需要系统培养。学业压力不会因为改革而消失,只会以不同形式出现。有位心理老师建议家长在家设置“情绪安全区”,让孩子可以自由表达烦恼。这个做法很暖心,它告诉孩子:你的感受很重要,我们一起来面对。
4.3 心理准备:帮助孩子适应新环境
教育转型期,孩子的心理适应比学业准备更关键。从熟悉的评价体系转向未知的新体系,孩子们需要心理支撑。我邻居的孩子最近很焦虑,因为班主任说“以后不只看分数了”。这种不确定性带来的压力,需要家长用理解来化解。
帮助孩子建立成长型思维很重要。让他们明白能力可以通过努力提升,挫折是学习的机会。有位家长发明了“错误庆祝法”——每次孩子犯错后,全家人一起分析这个错误带来了什么新发现。这个创意很棒,它把失败变成了值得珍视的学习材料。
培养孩子的环境适应力是长期功课。新的同学关系、师生关系、学习方式都需要时间适应。我认识的一位班主任在开学第一周不讲课,而是组织各种破冰活动。她说:“磨刀不误砍柴工,心理安全了,学习效率自然上来。”
家长的平常心是最好的稳定剂。教育改革的大环境下,家长的焦虑很容易传染给孩子。有位心理咨询师建议家长每天自问:“我今天传递的是焦虑还是信心?”这个问题很有力量——我们的情绪状态,就是孩子最重要的心理环境。
装备升级的本质,不是往行囊里塞更多东西,而是学会在变革的时代轻装前行。那个靠单一标准取胜的时代正在远去,多元发展的时代刚刚开启。就像一位教育家说的:“最好的教育装备,不是装满知识的书包,而是面向未来的心态。”
每个孩子都是独特的种子,我们需要做的不是按照统一模具修剪,而是提供适合的土壤,等待他们以自己的方式绽放。
走在教育改革的十字路口,很多家长开始意识到:或许不必再挤在独木桥上。上周参加家长会,听到一位父亲感慨:“以前眼里只有重点中学,现在才发现外面的世界很精彩。”这种觉醒正在悄然发生——当单一评价标准被打破,教育的多样性开始显现其独特魅力。
5.1 民办学校:改革下的机遇与挑战
民办教育正在从“备选”变成“优选”。政策调整给民办学校带来了新的发展空间。我表姐的孩子去年转入一所民办初中,最大的感受是“被看见”——小班教学让每个孩子都能得到充分关注。这种个性化关怀,在动辄四五十人的公办班级里确实难以实现。
课程设置的灵活性成为民办学校的核心竞争力。不受统一教学大纲的严格限制,民办学校可以开发特色课程体系。有所学校把STEAM教育融入日常,学生每周都有项目实践课。这种课程设计很接地气,知识不再停留在课本,而是变成可触摸、可体验的探索过程。
收费透明化和教学质量保障需要家长擦亮眼睛。改革后民办学校的收费标准更加规范,但教育投入与产出未必成正比。我认识的一位教育顾问建议家长考察学校时,重点观察学生的精神状态:“快乐学习不是口号,而是写在孩子们脸上的。”
升学路径的多元化值得关注。部分民办学校开始探索与高中、大学的衔接培养模式。这种一贯制教育设计很贴心,减少了升学过程中的断层感,让孩子在相对稳定的环境中成长。
5.2 特色课程:个性化发展的新天地
特色课程不是装饰品,而是满足个性需求的必需品。每个孩子都有独特的天赋密码,等待合适的课程来解锁。记得参观过一所学校的陶艺工作室,有个平时沉默寡言的孩子在拉坯时眼睛发光。老师说他在这里找到了自信——双手与泥土对话的过程,唤醒了他内在的表达欲。
项目制学习让知识活起来。把学科知识融入真实问题的解决过程,学习就变成了探险。有所学校开设“城市探索者”课程,学生要用数学知识规划公交路线,用语文能力采访社区居民。这种学习方式很生动,知识不再是孤立的点,而是连成了解决问题的网。
生涯教育课程帮助学生认识自我。从初中开始探索职业兴趣,听起来可能为时过早,实则很有必要。我侄女的学校邀请各行业人士分享工作日常,孩子们在体验中建立对未来的初步想象。这种启蒙很珍贵——梦想的种子,往往在年少时悄悄埋下。

艺术体育课程的价值被重新发现。在综合素质评价体系里,艺术素养和运动能力获得应有重视。有所学校把舞蹈课设为必修,校长说:“身体律动中培养的节奏感和协调性,会迁移到其他学习领域。”这个观点很启发人——教育应该是全人的发展。
5.3 国际教育:另一条可行之路
国际课程体系提供差异化选择。对于适合西方教育模式的孩子,这条路值得考虑。朋友的孩子在国际学校读书,最大的变化是学会了提问——“为什么”成了她的口头禅。这种思维习惯的培养,可能比知识积累更有长远价值。
语言环境的沉浸式体验带来天然优势。在全英文或双语环境中,语言学习事半功倍。我认识的一个孩子转入国际部一年后,已经能用英语做项目展示。这种能力的获得很自然——不是在背单词,而是在使用中掌握语言。
文化包容性的培养塑造全球视野。接触不同文化背景的同学,孩子的眼界自然开阔。有所学校组织模拟联合国活动,学生要代表不同国家立场进行辩论。这种体验很特别——学会站在他人角度看问题,是未来世界的必备素养。
升学路径的国际化需要提前规划。选择国际教育意味着要走不同的升学轨道。一位资深留学顾问建议家长想清楚:“这不是逃避竞争的退路,而是适合特定孩子的正途。”这个提醒很中肯——选择基于了解,而非盲目跟风。
教育的风景从来不止一处。改革带来的最大礼物,可能就是让更多家长意识到:适合的才是最好的。就像一位校长说的:“我们不是在为同一个终点培养跑者,而是在帮每个孩子找到属于自己的赛道。”
当千军万马不再挤独木桥,教育的原野上开始绽放各色花朵。这份多样性,或许正是教育改革最动人的成果。
站在2025年的门槛上回望,这场小升初改革更像是一扇缓缓开启的大门。门后的风景不再是单一的教学楼和操场,而是一片充满可能性的教育新大陆。我邻居家的孩子今年正好赶上改革首批,他妈妈笑着说:“以前是摸着石头过河,现在发现河上已经架起了多座桥梁。”
6.1 长期影响:教育改革的发展趋势
教育评价正在从“筛子”变成“梯子”。传统选拔机制像筛子一样过滤学生,而新的评价体系更倾向于搭建成长阶梯。有所试点学校取消了班级排名,改用成长档案记录每个孩子的进步轨迹。这种转变很温暖——教育开始关注起点不同的孩子各自走了多远,而不是简单比较谁站得更高。
技术与教育的深度融合将重塑学习场景。智慧教室、虚拟实验室正在从概念走向常态。我参观过一所学校的未来教室,学生通过AR技术“走进”古诗词的意境。这种沉浸式体验很打动人——知识以更鲜活的方式抵达心灵,学习变成了一场场奇妙的探险。
家校社协同育人将成为新常态。学校的围墙正在变得透明,家庭和社区都成为教育的重要场域。记得有个社区图书馆联合周边学校开展“周末导师”项目,退休教师、工程师轮流带领孩子做项目。这种资源共享很智慧——教育不再只是学校的责任,而是整个社区的共同事业。
个性化学习路径的支持系统日趋完善。大数据分析能帮助识别每个孩子的学习特点和需求。某教育平台通过分析学生的作业数据,自动推送适合的练习和拓展材料。这种精准支持很贴心——就像为每个孩子配备了一位懂他的学习伙伴。
6.2 家长心声:真实案例与经验分享
从焦虑到从容的心态转变需要过程。王女士的儿子是改革后的首批学生,她坦言最初“整夜睡不着觉”。半年后她却说:“现在反而更清楚该往哪个方向努力。”这种转变很真实——当规则明朗,内心的不确定感自然会降低。
重新定义“成功”成为家长的必修课。张先生曾经执着于让孩子进重点中学,现在更关注“孩子是否在适合自己的环境中成长”。他的女儿选择了一所艺术特色学校,每天回家都兴高采烈地分享创作心得。这种状态很感染人——孩子的眼睛发光,就是最好的教育反馈。
家庭教育重心从“辅导作业”转向“陪伴成长”。李女士不再每天盯着孩子的作业本,而是每周带孩子去一次科技馆或博物馆。“知识会遗忘,但探索的热情会陪伴一生。”她的感悟很深刻——教育的本质,或许就是守护那份对世界的好奇。
家长社群成为信息共享和情感支持的重要渠道。很多班级建立了家长学习小组,定期交流教育理念和方法。这种互助模式很实用——一个人可能迷路,一群人互相照亮前行的路。
6.3 未来导航:持续关注的政策动向
政策微调将成为常态,家长需要保持适度关注。教育改革的进程就像园丁培育花园,需要不断修剪和调整。建议家长定期查看教育局官网,但不必过度焦虑。有位教育研究者说得妙:“政策是框架,孩子的成长才是核心。”
综合素质评价标准将逐步细化完善。目前各地还在探索具体的操作方案,未来会有更清晰的指引。我认识的一位教研员透露,他们正在开发更科学的评价工具,“既要避免新的应试化,又要保证公平可信”。这种平衡很关键——任何改革都需要在理想与现实间找到支点。
学区政策可能迎来新一轮优化。随着人口流动和教育资源分布的变化,学区划分不会一成不变。关注城市规划和新学校建设动态,能帮助家长预见未来的教育格局。这种前瞻性思考很必要——今天的教育选择,要为孩子未来五到十年的成长考虑。
职业教育与普通教育的融通值得期待。初中阶段的职业启蒙课程可能会更加丰富。有所学校开设了“职业体验周”,让学生短暂接触不同职业场景。这种尝试很有价值——帮助孩子在实践中认识自我,比单纯的理论说教更有说服力。
教育的新大陆没有标准地图,每个家庭都在绘制自己的航线。改革不是终点,而是新旅程的起点。就像一位教育家说的:“最好的教育,是让每个孩子都能找到属于自己的光。”
当我们不再执着于寻找“最好”的学校,而是用心发现“最适合”的成长路径时,教育就真正回归了它的本意。这片新大陆上,每朵花都有自己绽放的时节,每颗星都有自己闪亮的方式。






















